青海诺信达环保科技有限公司
首页
企业简介
产品大全
联系我们
企业信息
访客留言
PRODUCT
产品大全
便携苯气体检测仪 守护环境与健康的精准卫士
查看详情
一站式水电燃气仪表产品查询与选购指南 仪器仪表销售的专业解析
查看详情
室内空气品质监测仪Q-TRAK™ 7565 参数详解、价格指南与环境检测应用
查看详情
英国Kane KM80 氧气分析仪 精准监测,守护安全与环境
查看详情
挥发性有机物(VOCS)在线分析仪 原理、应用与市场前景
查看详情
吉鼎达手持式多普勒流速流量仪TD-F3L高清大图解析 环境监测专用仪器的卓越之选
查看详情
计讯物联智慧灯杆网关赋能校园智慧合杆建设 开启仪器仪表销售新蓝海
查看详情
工业溶解氧监测仪及环境监测仪表 精密仪器助力环境质量控制
查看详情
湖北专用仪器仪表批发供应 环保设备销售新选择,谷瀑环保助您高效监测与治理
查看详情
寒潮来袭,华北空管局强化设备环境温度监控,保障航空安全与环境保护专用设备销售迎来新机遇
查看详情
价格、厂家与中国供应商 环保设备销售的市场洞察
查看详情
美国RM.YOUNG 06206H风速仪 船舶专用与环境保护领域的精密监测利器
查看详情
南京创睿仪器仪表 专业精准,服务全球——中国贸易网会员单位的卓越风采
查看详情
创新科技守护环境安全 中科院沈阳自动化所辐射监测技术研发取得新突破
查看详情
上海典达 以科技创新为引领,铸就环境监测仪器销售新标杆
查看详情
MC-CO便携式一氧化碳检测仪 守护环境安全的专业利器
查看详情
环保专用设备购置享税收优惠,仪器仪表行业迎来新机遇
查看详情
环境保护专用设备企业所得税优惠目录与仪器仪表销售
查看详情
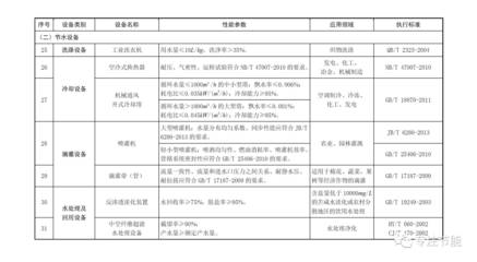
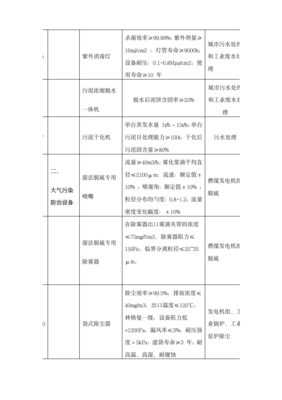
关于印发《节能节水和环境保护专用设备企业所得税优惠目录(2017年版)》的通知解读
查看详情
袖珍式测振仪EMT220BLC 北京伊麦特便携环境振动监测解决方案
查看详情
如若转载,请注明出处:http://www.18509798555.com/product/list-2.html
第一页
上一页
1
2
3
4
下一页